2025届毕业生专升本工作公告(1号)
有志于参加2025年专升本的同学们:根据《四川省普通高校专升本考试招生办法调整方案》(川教函〔2021〕37号)文件精神及《四川省2024年普通高校专升本本专科专业对应指导目录(试行)》(川教函〔2023〕277号)精神,自2024年起四川省专升本政策进行了如下调整:
一、专升本报名资格设置有专业排名前40%的前置条件。《四川省普通高校专升本考试招生办法调整方案》(川教函〔2021〕37号)规定“依据专科阶段专业成绩在本校的排名确定,排名不得低于本校同年级同专业(专业方向)的前40%”。请有志于参加2025年专升本的2025届毕业生根据自身情况科学安排自己的专升本复习,特别要慎重报名各培训机构的复习班(尤其是高价培训班),因为你现在是否有报名资格还不确定!
二、报名及考试时间2025年报名及考试具体时间尚未公布待上级正式文件发布后教务处会及时通知。请有意愿参加2025年专升本的2025届毕业生科学安排自己的复习时间!(2024年普通高校专升本考试的报名时间为2023年12月18日,考试时间在2024年4月6日、7日)
三、考试科目《四川省普通高校专升本考试招生办法调整方案》规定理工农医类考试科目为《高等数学》《大学英语》《计算机基础》;非理工农医类考试科目为《大学语文》《大学英语》《计算机基础》。请同学们对照《四川省2024年普通高校专升本本专科专业对应指导目录(试行)》核实自己所学专业的类别是理工农医类还是非理工农医类,确定好自己的考试科目。
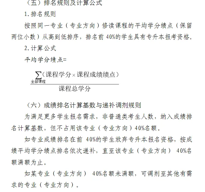
四、其他说明我院专科阶段专业成绩在本校的排名规则详见《2024届学生专升本考试报名成绩排名规则(修订稿)》(川建院〔2023〕159号)。
排名规则及计算公式




